
Alternative elektrische Generatoren haben gewisse Vorteile: Sie ermöglichen die Erzeugung elektrischer Energie aus (meist reichlich) vorhandenen Resourcen (Licht, Wind, Wasserbewegung, ... → genaugenommen alles Energie, die unser Zentralgestirn kontinuierlich abgibt), und die Unabhängigkeit von Energieversorgern, die einen Grossteil der gelieferten Energie aus "uralten" (und somit endlichen) "Speichern" von Solarenergie beziehen, "aufbereiten" und verteilen. Einmal angeschafft (oder selbst gebaut), liefert diese Art von Generatoren über einen meist recht lange Zeiträume "kostenlose" Energie.
Allerdings hat diese Art von Generatoren auch Nachteile: Die "Primärenergie" dieser Generatoren ist meist leider nicht kontinuierlich (konstant) verfügbar, daher geben diese Geräte auch nur zeitweise (und/oder schwankend) Energie ab. Hier wird also eine (kurzzeitige → einige Stunden/Tage) Speicherung der Energie notwendig. Für den Amateur bieten sich hier wohl nur entsprechende Akkumulatoren an... Da die meisten Arten von (modernen, kompakten) Akkumulatoren recht komplizierte Ladeverfahern benötigen, die bei schwankender Stromversorgung nur schwer zu realisieren sind, habe ich diese Konstruktion (erstmal) auf Blei(gel)-Akkus ausgelegt, denen eine (einigermassen) stabile Ladespannung "ausreicht".
Problemstellung:
|
Dieses Solarmodul (270x270mm, Umax 5.6V, Imax 1.2A, ca. 3Wp) soll dazu dienen,
verschiedene Blei(Gel)Akkus möglichst effektiv zu laden. Eine entsprechende
Schaltung habe ich schon einmal im Zuge meiner QRP-Stromversorgung
entwickelt und aufgebaut. Jedoch ist deren Wirkungsgrad mit 35-60% doch
"recht bescheiden" ausgefallen.
Da ich mich bei der Entwicklung einiger -für andere
Projekte benötigter- Spannungswandler ein wenig mit der Technik von
Schaltwandlern beschäftigen musste, habe ich mir
mittlerweile ein paar grundlegende Kenntnisse über die Eigenarten (und
Tücken) dieser Schaltungen aneignen können (was leider einige Bauteile
"gekostet" hat, die dabei in "Rauchpilzen" über meinem
Bastelplatz aufgegangen sind). Die dabei gewonnenen Erkenntnisse (insbesondere
der -bei entsprechendem Aufbau- erzielbare Wirkungsgrad) haben mich dazu bewegt,
einen (etwas "trickreicheren") Spannungswandler speziell für die oben
beschriebene Problematik zu entwickeln.
Der Sinn dieser Schaltung sollte sein, möglichst unabhängig von der
Eingangsspannung eine einigermaßen stabile Ausgangsspannung zu erzeugen,
die ggf. bei zu hohem Ausgangsstrom (oder auch zu geringer Eingangsenergie)
zusammenbrechen darf, aber immer das Maximum an (momentan) verfügbarer
Leistung zur Erzeugung der "erwünschten" Ausgangsspannung
aufwendet.
|
Funktionsweise eines Schaltwandlers (hier: Aufwärtswandler oder neudeutsch "Boost-Konverter"):
|
Zum besseren Verständnis der vorgestellten Schaltung hier ein kleiner
Ausflug in die Theorie der "Aufwärtswandler", die
dann eingesetzt werden, wenn eine höhere Ausgangspannung als die
Eingangsspannung erforderlich wird und keine galvanische Trennung
notwendig ist. Prinzipiell sind diese Art von Wandlern relativ primitiv
aufgebaut: Zwei Kondensatoren, eine Induktivität, eine Diode und ein
Schalttransistor. Doch wie funktioniert das? Und warum werden diese Dinger
insbesondere von Funkamateuren "mit Skepsis betrachtet"?
Was passiert denn, wenn man hier eine positive Gleichspannung am Eingang ( U1) anlegt? C1 läd sich auf die Eingangsspannung
auf. Da L einen nur geringen ohmschen Widerstand haben sollte,
wird sich auch recht bald C2 über L und
D auf U1 (minus die Durchlassspannung von
D) aufgeladen haben. Die Ausgangsspannung dieser Schaltung
(U2) ist also mindestens (ein wenig geringer als) die
Eingangsspannung.
|
|
|
Nun schliesst Schalter
S. Dadurch geht die Spannung über
S auf (fast) Null, D1 sperrt, und es beginnt ein
Strom (gespeist von C1 und dem Eingang) durch L
zu fliessen, wobei sich ein Magnetfeld in L aufbaut. Die
Sebstinduktion von L (und der Übergangswiderstand von
S) "bremsen" diesen Vorgang (→ T = L/R).
L wird (in der dargestellten Polarität) "magnetisch
aufgeladen". Diese Aktion ist noch "HF-mäßig recht unkritisch",
da die Selbstinduktion von L ein schnelles (hochfrequentes)
Ansteigen des Stromes (und damit des Magnetfeldes) verhindert.
|
|
|
Nun öffnet Schalter
S wieder. Da nun kein Strom mehr durch
L fließ, bricht das Magnetfeld zusammen und erzeugt eine
Spannung von umgekehrter Polarität über L. Da C1
nicht vollständig entladen wurde, und U1 noch anliegt, entsteht
am Schalter S eine Spannung, die höher ist, als die Eingangsspannung.
Daher schaltet D wieder durch, und leitet die Energie in C2,
wobei der "Rückstrom" ebenfalls durch C1 fließt.
Da dieser Stromkreis sehr niederohmig ist, können hierbei beträchtliche
(>10A) Ströme fliessen!.
|
|
|
Der "Knackpunkt" dieser Schaltung (und auch die Ursache für die
HF-Störungen, die eine solche Schaltung erzeugt) sind die hohen (und schnell
ansteigenden) Impulsströme, die beim Öffnen des Schalters entstehen. Die Diode muss
grosse Impulsströme "verkraften" und zudem noch "möglichst
schnell" (Schaltgeschwindigkeit im ns-Bereich) sein. Eine "normale"
Gleichrichterdiode wäre damit völlig überfordert: Bis ein
"lahmer" Gleichrichter beim Ansteigen der Spannung am Schalter
durchschaltet, ist die Spannung schon so weit angestiegen (→ Induktionsspitze),
daß der Schalttransistor schon "durchgebrannt" ist. Auch die
Kondensatoren werden stark belastet, werden hier nicht "impulsfeste"
oder "Low-ESR"-Typen verwendet, ist eine Erwärmung (und ein
späteres "Platzen") vorprogrammiert. Und dass die Induktivität
bei "Aufladen" nicht in die Sättigung geraten darf, ist sicher
auch verständlich.
Nur wer sich dieser Umstände, Eigenarten und Tücken bewusst ist, und diese bei der Bauteilauswahl und dem Layout (→ HF) berücksichtigt, sollte sich an eine solche Schaltung heranwagen. Andernfalls ist von Frustration durch "abbrennende" Bauteile, "HF-Vermüllung", ... auszugehen. |
|
Lösungsansatz:
|
Nach mehreren Experimenten (teilweise auch mit anderer Zielsetzung) mit
"freischwingenden" Impulsoszillatoren, OpAmps, die den "Ladestrom"
der Induktivität "messen", und einigen anderen "abenteuerlichen"
Verfahren zur korrekten Impulserzeugung, habe ich mich bei diesem Projekt dazu
entschlossen, einen PIC zur Impulserzeugung und
Regelung zu verwenden. Da sich der Schaltungsaufwand in Grenzen halten sollte, und
die Steuerung "möglichst universell" (und "wiederverwertbar")
sein sollte, entschloß ich mich zu dem Typ "12F675", ein "Achtbeiner"
mit integriertem (4MHz-)Taktoszillator, maximal sechs I/O-Pins (von denen bis zu
vier als analoge Eingänge verwendet werden können), einem Timer, einem
EEPROM-Bereich und einigem mehr, welches ich (bei diesem Projekt) nicht benötigte.
Da ein Pin zur Steuerung des MOSFETs (IRF7413, Imax>10A, Ron=10mOhm, SO-8), und
ein weiterer für einen "ordentlichen Reset" (ist bei dieser
Schaltung aufgrund der möglicherweise sehr langsam steigenden/fallenden
Betriebsspannung absolut notwendig) benötigt werden, blieben mir noch vier
Pins "zur freien Verwendung". Da die Schaltung ja die Ausgangsspannung
(zur Regelung) messen muss, und der Wert der Eingangsspannung Aufschluß über
die momentan aus dem Generator verfügbare Energie gibt, blieben noch zwei
Pins übrig. Da ich aus Erfahrung weiss, dass Informationen "aus dem
Inneren des Steuerungsprogramms" (zumindest in der Anfangs/Debug-Phase)
äusserst nützlich sind, belegte ich einen Pin schonmal als "Digital
Out". Da auch eine Angabe zur Leistungsabgabe der Schaltung eine sehr
nützliche Information ist, habe ich den letzten Pin zur "Messung des
Ausgangsstroms" vorgesehen. Mit diesen "Grobdesign" konnte ich
mich nun der Entwicklung der Schaltung widmen.
|
Betriebsspannung und Reset des PIC:
|
Da der PIC die Spannungswandlung steuert, ist dessen Spannungsversorgung
ein sehr wichtiger Bestandteil, der möglichst gut von der schwankenden
Eingangsspannung entkoppelt sein sollte. Der Controller benötigt laut
Datenblatt (in der von mir vorgesehenen/benötigten Konfiguration)
mindestens 3V. Bei der Verwendung "handelsüblicher"
Spannungstabilisatoren, die mindestens 2V Spannungsabfall erzeugen/benötigen,
wäre ein Betrieb erst ab 5V Eingangsspannung möglich. Da diese
Schaltung jedoch schon bei geringeren Spannungen (wenn auch nur geringe)
"Ausgangsleistung" bieten soll, war eine "Eigenkonstruktion"
angesagt. Damit der für die "Spannungsreferenz" notwendige
Strom gering (<300µA) bleibt, ohne daß die Kennlinie "extrem
krumm" wird, habe ich hierfür einen Sperrschicht-FET (BF245B)
verwendet. Entsprechende Messungen zeigten, daß die Regelkennlinie
dieser Schaltung bei ca. 3V zwar noch etwas krumm ist, aber eine "brauchbare"
Stabilisierung auf etwa 3.2V zu erreichen ist. Damit der PIC auch in kurzen (bei
alternativen Generatoren häufig anzutreffenden) Phasen geringer
Eingangsspannung/-leistung noch etwas weiter arbeiten kann, habe ich einen
"Gold-Cap"-Kondensator (von 1F!) am Ausgang dieser Schaltung
vorgesehen. Die in diesem Kondensator gepeicherte Energie genügt,
um den Betrieb des Chips für eine Minute (im "Normalbetrieb" bei
ca. 2-3mA Stromaufnahme) sicherzustellen. Im (energiesparenden) "Messmodus"
des Programms (geschätzte Stromaufnahme <200µA, s.u.) erhöht
sich diese Dauer auf mehr als eine Viertelstunde. Damit Tests mit dieser Schaltung
nicht zu langweilig werden, habe ich im Layout eine Lötbrücke in der
Zuleitung zu dem "USV-Kondensator" vorgesehen...
|
|
|
Die im ersten Prototyp verwendete Resetschaltung (nach Empfehlung des Chipherstellers
"bei zu langsam ansteigender Betriebsspannung zu verwenden"), erwies sich als
"nur bedingt verwendbar". Vermutlich ist beim Design niemand davon
ausgegangen, daß es (so seltsame) Applikationen geben könnte, bei
denen die Betriebsspannung u.U. mehrere Minuten lang im Bereich der
Schaltschwelle (±30mV) liegen kann. Daher musste ich diesem Schaltungsteil
noch "eine gewisse Triggereigenschaft" und "ein wenig Hysterese"
hinzufügen (gelb gezeichnete Bauteile). So ganz optimal ist diese Schaltung
noch nicht, aber sie funktioniert, und verbraucht wenig Strom (<100µA).
|
|
Das Steuerungprogramm:
Das Programm ist so ausgelegt, daß es beim Start (nach dem Reset) alle "stromfressenden" Schaltungsteile des PIC (Komperator, Referenzspannung, A/D-Wandler) erst einmal abschaltet. Der Stromverbrauch sollte in diesem Zustand dann unter 1mA betragen. Aber auch das lässt sich weiter reduzieren: Der Controller kann (auf Anweisung des Programms) in einen "Schlafmodus" versetzt werden, im dem die Stromaufnahme nur noch einige µA beträgt. Aus diesem Modus wird der Prozessor mittels eines internen Timers jede Sekunde einmal kurz "geweckt", um seinen A/D-Wandler zu aktivieren, und eine Messung der Eingangspannung der Schaltung vorzunehmen. Dieser Vorgang dauert etwa 30µs, und die Stromaufnahme beträgt dabei weniger als 3mA. Dieser Impuls sollte vom Stützkondensator problemlos geliefert werden können. Wird in diesem (auf "Minimalverbrauch" optimieren) "Messmodus" festgestellt, dass die Eingangsspannung der Schaltung (und damit die Ladung des Eingangskondensators) ausreichen müsste, um testweise ein paar kurze Schaltimpulse auszulösen, bleibt der PIC im "Wachzustand" und gibt in einem Intervall von 104µs (diese "krumme" Dauer hat seinen Grund, siehe weiter unten) minimal kurze (3µs) Impulse auf den Schalttransistor. Direkt nach jedem Impuls wird gemessen, ob die Spannung am Eingangskondensator durch den Impuls nicht zu weit zusammengebrochen ist (bzw. ob der Generator genügend schnell "nachladen kann"). Unterschreitet die Spannung einen im Programm voreingestellten Wert, verlässt das Programm sofort diesen "Startmodus" und kehrt wieder in den (stromsparenden) "Messmodus" zurück. Stellt sich in diesem Modus (nach insgesamt 512 "Testimpulsen") heraus, dass der Generator anscheinend genügend Energie liefern kann, um einen Wandlerbetrieb ohne sofortiges Zusammenbrechen der Eingangsspannung aufzunehmen, schaltet das Progamm in den "Arbeitsmodus": Nun wird in einem Intervall von 244µs (auch dieser krumme Wert hat seinen Sinn → siehe weiter unten) ein Schaltimpuls mit einer Länge von 3 bis ca. 120µs ausgelöst, während kontinuierlich (pro Impuls abwechselnd) die Spannung am Eingangs- und Ausgangskondensator, sowie die Spannung am Ausgang der Gesamtschaltung gemessen wird. Ein kleiner Widerstand -hier: 0.25Ohm- zwischen Ausgangskondensator und Ausgang der Schaltung liefert Information über den aktuell abgegebenen Strom. Die gemessene Ausgangsspannung wird mit einem (im Programm festgelegten) Wert verglichen, und die Länge der Schaltimpulse entsprechend angepasst. Nach jeder Messung der Spannung am Eingangskondensator (direkt nach einem Impuls) wird diese mit einem Minimalwert verglichen. Unterschreitet die Spannung diesen Minimalwert, wird (unabhängig von der "Meinung" der Regelung) die Impulsbreite reduziert, um den (auch die Betriebsspannung des Controllers bereitstellende) Generator nicht zu überlasten und einen sicheren (Minimal-)Betrieb zu gewährleisten ("Limiting-Betrieb"). Dieser Mechanismus führt zwar dazu, dass die "erwünschte" Ausgangspannung nicht mehr erreicht wird, dafür bleibt der Wandler aber "am Laufen". Ist die minimale Pulsbreite jedoch erreicht (und kann daher von diesem "Lebenserhaltungmechanismus" nicht weiter reduziert werden), schaltet das Programm wieder (in der "Hoffnung auf bessere Zeiten") in den stromsparenden "Messmodus" zurück.
Realisierung:
|
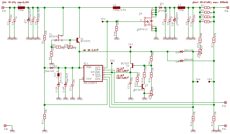
Die Schaltungsentwicklung habe ich mittels der "Freeware"-Version von
Eagle (reicht für meine
Zwecke völlig aus) vorgenommen. Als "Speicherinduktivität"
des Prototypen habe ich eine "High Current Suppression Coil" mit
Ferritkern (100µH, 150mΩ) vorgesehen. Da diese Induktivität
wohl eher zur Siebung von Gleichströmen vorgesehen ist, gehe ich davon
aus, daß bei dem angegebenen Strom von 2.5A noch keine Sättigung des
Kernes auftritt, denn sonst würde sich der Effekt der Drossel bei diesem
Strom verringern. Bei einem geschätzten, zusätzlichen
"Leitungswiderstand" (MOSFET, Zuleitungen des Eingangskondensators,
Leiterbahnen, Lötstellen) von 70mΩ ergibt sich daraus eine
Zeitkonstante von 455µs
(τ = L/R). Bei einer angenommenen
Eingangsspannung von 4.5V beträgt der theoretische Maximalstrom somit
etwa 20A (I = U/R). Daraus ergibt sich eine
maximale Einschaltzeit des MOSFET von 61µs
(t = -ln( 1 - I/Imax) × τ), damit
der Maximalstrom der Induktivität nicht überschritten (und mglw. der
Sättigungbereich erreicht wird). Das wären dann 313µWs pro
Impuls (W = ½ × L × I²). Bei
4096 Impulsen pro Sekunde würden damit etwa 1.3Ws "durchgereicht",
was bei einer Ausgangspannung von knapp 14V einen Strom von 93mA entspricht.
Dieser theoretische Wert wäre mir "etwas zu wenig". Mal sehen,
was die ersten Messungen so ergeben. Vieleicht kann ja der Kern auch
"etwas mehr verkraften"... Ansonsten muss ich doch eine andere
Speicherdrossel verwenden.
|
|
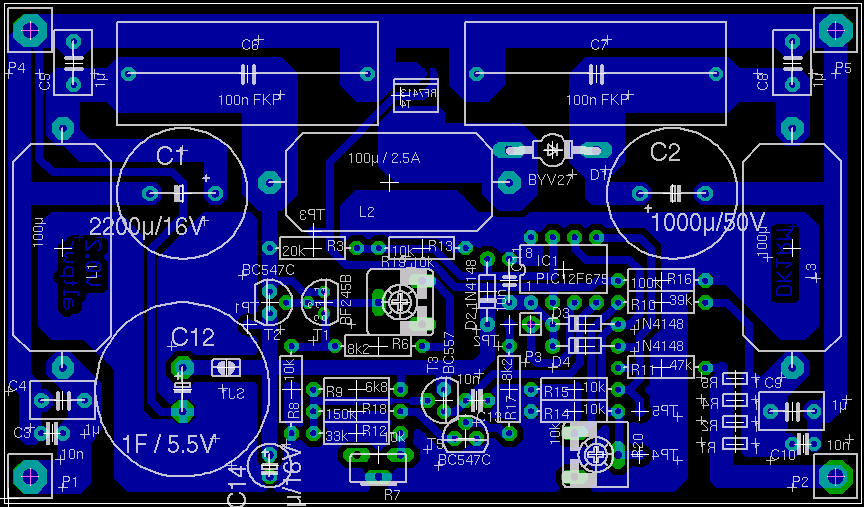
Beim Layout habe ich versucht, die impulsstromführenden Leiterbahnen
möglichst nahe (in "Gegenrichtung") nebeneinander zu legen, und
möglichst breite Leiterbahnen an den Stellen zu verwenden, wo die höchsten
Ströme fliessen (und die Bauteile " es verkraften" können).
Die Ein- und Ausgangskondensatoren des Prototypen habe ich aus Kombinationen
von Elkos mit radialen Anschlüssen (haben meist ein geringeres ESR als die axiale Bauform, "Low-ESR"-Typen
hatte ich nicht griffbereit), impulsfesten (spannungmäßig
überdimensionierten, waren griffbereit) "FKP"-, und
"MKS-2"-Kondensatoren zusammengesetzt. An den Ein- und Ausgängen
der Schaltung habe ich "in weiser Voraussicht" (→ EMV) Siebdrosseln
und weitere Kondensatorkombinationen (MKS-2 und keramisch) vorgesehen.
Der "Steuerungsteil" ist zwar mit einer Massefläche versehen, diese
dient aber mehr der Verrinngerung der wegzuätzenden Kupfermenge, als zur
Abschirmung. Dieser Bereich ist mit eher schmaleren Leiterbahnen an den
"Leistungsbereich" angeschlossen, um (durch den etwas erhöhten
Leiterbahnwiderstand) die Wirksamkeit der Siebung zu erhöhen.
|
Messungen am Prototypen:
Der erste unbeaufsichtigte Probelauf:
|
Nach diesen Messungen wurde es Zeit, einen ersten Testbetrieb aufzunehmen.
Da es draussen so langsam wieder heller wurde (Anfang März), entnahm ich
das kleine Solarpanel (ca. 5V, geschätzte Maximalleistung ca. 3W) aus
meinem QRP-Koffer, montierte es auf dem Balkon,
und legte eine Leitung ins Shack. Auch die beiden Bleigelakkus (12V, 1.2Ah)
aus dem Koffer sollten sich für einen ersten Test sehr gut eignen. Also:
Früh morgens alles angeschlossen, mit einem etwas mulmigen Gefühl im
Bauch ("hoffentlich brennt die Schaltung nicht ab, und zündet mir
die Hütte an") zum QRL gefahren... Nach Feierabend war noch alles
heil, und das Amperemeter in der Zuleitung zum Akku zeigte einen Ladestrom
von 10mA an. Ok, nicht viel, aber sonderlich hell war es draussen ja auch nicht
mehr. Zu meinem Erstaunen dauerte es fast bis zum Sonnenuntergang, bis
die Regelung "aufgab", und wieder in den "Messmodus"
schaltete. Anhand der Akkuspannung (12.7V) liess sich abschätzen, daß
der Akku nun "recht voll" war. Nun musste ich die gewonnene
Energie aber auch wieder verbrauchen, damit ich am nächsten
Morgen auch einen Akkus hatte, der die von dem Solarpanel gelieferte Energie
auch aufnehmen konnte. Einfach die Energie an einer Glühbirne
"verbraten"? Nein, etwas "sinnvoller" sollte es schon sein!
Was liegt denn näher, als das Funkequipment damit zu versorgen? Der Versuch,
mein FT-817, welches ich während meiner Bastelzeiten (bis zu 4Std. wochentags)
meist auf einer Relaisfrequenz "mitlaufen" lasse, als "Verbraucher" zu
verwenden, erwies sich als ungeeignet → Dieses Gerät verbraucht im
Empfangsfall (UHF, Squelch geschlossen) schon knapp 500mA, und zapft ggf.
"unbemerkt" den eingebauten Akku an → definitiv zu viel für meine
1.2Ah-Akkus bei der vorgesehenen täglichen Laufzeit. Aber mein DJ-G7
erwies sich als "gut geeignet" für diesen Zweck → kontinuierlich im Ladeadapter stehend,
verbraucht dieses Gerät durchschnittlich (Stromaufnahme schwankt) ca. 80mA.
Nach einem QSO (Gerät aus dem Adapter entnommen) wird der eingebaute Akku
durch den Standlader wieder nachgeladen (Stromaufnahme nicht genau zu ermitteln,
da kontinuierlich schwankend), was zu einem mittleren Verbrauch von
(geschätzen) 120-150mA führt. Optimal, und nun kann ich sogar auf
zwei (VHF/UHF/SHF) Frequenzen QRV sein... Aber wieviel Energie
liefert mein Solarmodul nun wirklich? Eine "Datenerfassung" muss her...
|
Eine primitive "Datenerfassung":
Die schon in der Anfangsphase dieses Projektes berücksichtigte (und das seltsame Timing verursachende) "Datenerfassung" wurde nun im Steuerungsprogramm eingebaut (und wird vom Microcontroller "nebenbei betrieben" ): Jede Sekunde im Arbeitsmodus werden zwei Zähler aktualisiert: Einer für die Gesamtzeit in diesem Modus, und ein Weiterer, der nur inkrementiert wird, falls innerhalb der vergangenen Sekunde die Steuerung festgestellt hat, daß die aktuelle Pulsweite (→ Ausgangsleistung) zu groß ist, um eine verlässliche Spannungsversorgung für den Controller sicherzustellen ("Limiting-Betrieb"), und dementsprechend in die Regelung eingegriffen hat. Zusätzlich wird ein Wert für den abgegebenen Strom aufsummiert. Diese Funktionalität benötigt natürlich eine Angabe, wann denn eine Sekunde Betriebszeit verstrichen ist. Dies ist der Grund für den Impulsabstand von 244µs im Arbeitsmodus: 4096 (entspricht 212, einer Binärzahl, durch die das Programm sehr einfach teilen kann → Zeitaufwand) Impulse entsprechen recht genau einer Sekunde. Damit die "gewonnenen" Daten einen Ausfall der Betriebsspannung "überstehen können", werden sie bei absinkender Eingangsspannung in das EEPROM des PICs geschrieben (die Daten im RAM würden beim Absinken der Betriebsspannung ja verlorengehen). Ok, die Daten werden nun gespeichert, nur zum Auslesen müsste der PIC in einen Programmieradapter gesteckt und ausgelesen werden → ziemlich unpraktisch. Daher habe ich im Startmodus (zwischen den beiden "Impulspaketen" von jeweils 256 Impulsen) eine serielle Ausgabe der gepeicherten Daten vorgesehen. Die letzen 16 gespeicherten Datensätze (mehr Platz bietet das EEPROM des Controller nicht) werden zu diesem Zeitpunkt seriell (als "halbwegs lesbare" -und z.B. mit einem Terminalprogramm speicherbare- Informationen im Hexadezimalformat) mit 9600Bd ausgegeben. Dies ist auch der Grund, warum die "Testimpulse" im Startmodus ein Interval von 104µs haben: Diese Dauer ist ziemlich genau der "Bitzellenabstand" bei 9600Bd (Ausgabe einer Bitzelle pro "Testimpuls"). Diese "Aufzeichnungsmethode" hat jedoch (noch) ihre Nachteile: Das "Auseinanderklamüsern" der Hexadezimalziffern (mittels Taschenrechner) ist recht umständlich → Vielleicht schreibe ich mal ein Shellscript (oder ein Programm?) dafür... Ausserdem ist der Wert für den abgegebenen Strom aufgrund der geringen Spannungsdifferenz "hinter den entsprechenden Spannungteilern" sehr ungenau (eher ein "gemitteltes Digitalisierungsrauschen", als ein echter Messwert). Zur Verbesserung dieses Punktes ist jedoch eine (wohl recht umfangreiche) Schaltungsänderung notwendig... Trotz der prinzipbedingten Ungenauigkeit scheinen die aufgezeichneten Daten "so etwa" mit meinen Beobachtungen, Messwerten und erzielten "Akkufüllständen" überein zu stimmen. Danach kommen pro Tag (März/April, schon hell, aber meist bewökt) Laufzeiten zwischen sieben und zwölf Stunden, und Ladungsabgaben zwischen 200 und 900mAh zusammen → mehr als genug für meine Relaisfunkaktivität. Gelegentlich sind beide Akkus voll, dann speise ich mit dem Wandler meinen Notstromakku, aus dem ich u.a. das FT-817 (für Kurzwellenaktivität) versorge. Das Stationsnetzteil habe ich schon eine ganze Weile nicht mehr benötigt...
Die schon befürchteten EMV-Effekte:
|
Nachdem der Prototyp (der sicher noch einige Unzulänglichkeiten aufweist)
über zwei Wochen lang (mit "wüster Testverkabelung") als Platine im
Montageschraubstock überdauert (nicht "abgebrannt", nützliche Dienste
erwiesen, und interesante Infos "geliefert") hatte, war es nun an der Zeit,
die Schaltung in ein abgeschirmtes Gehäuse zu verfrachten. Denn während
die Schaltung tagsüber (wenn es "Energie gab") lief, war an
"brauchbaren Kurzwellenempfang" nicht zu denken... Einige
Messungen mittels H- und E-Feldsonden (nach DL7AV und DJ5OY → CQDL 6/1999)
im Abstand von etwa 20cm ergaben, daß die H-Feldkomponente inbesondere im
Frequenzbereich unter 1MHz (unteres Diagramm), und die E-Feldkomponente im
Frequenzbereich von 28 bis 35MHz (oberes Diagramm) nicht unerhebliche
Störungen aufwiesen, wenn der Wandler arbeitete. Zur Aufnahme der
Diagramme habe ich jeweils zwei Messungen (einmal mit, und
einmal ohne laufenden Wandler) vorgenommen, und mir dann die Differenz anzeigen
lassen. Bei den Messungen war es notwendig, die Maximalwertspeicherung zu
aktivieren, denn ohne diese Einstellung waren nur sehr vereinzelte, schmale,
und ständig an verschiedenen Frequenzen auftauchende Spitzen zu sehen.
Ist das vielleicht eine Folge meiner Regelungsmethode, bei der u.U. bei jedem
zweiten Impuls die Impulsbreite verändert wird?
|
![]()
|
|
Also fragte ich im QRPForum
nach, welches Gehäusematerial sich in einem solchen Fall am Besten eigenen
würde. Wie schon befürchtet, kam dabei heraus, dass sich
Eisen/Stahlblech besser als Aluminium für diese Anwendung eignet. Alugehäuse
hatte ich in verschiedenen Formen/Grössen "vorrätig", nur
bei Stahlblech "sah es dünne aus"... Eine kurze Recherche bei
den "mir gewohnten" Anbietern von Gehäusen ergab, dass die
"HF-Gehäuse" nur mit einer maximalen Tiefe verfügbar waren,
die knapp unter der Höhe meiner (überdimensionierten) Kondensatoren
lag... Da ich keinerlei Lust verspürte, mich bei anderen Anbietern durch
umständliche Anmeldeprozeduren zu kämpfen, ggf. als Erstbesteller
wochenlang auf das Material zu warten (→ umständliche, aber aus der Sicht
des Verkäufers nachvollziehbare Zahlungsprozedur), um dann mglw. festzustellen,
dass meine persönlichen Angaben an Spammer (sowohl die "elektronischen",
als auch in die "in Papierform") weitergegeben wurden, entschloss ich mich,
lieber in den nächsten Baumarkt zu gehen, um dort (anonym genug) eine
Blechschere zu erwerben. Mit Hilfe dieses (und meines vorhandenen)
Werkzeugs gelang es mir (erstaunlicherweise mit nur geringen Verletzungen) eine
achteckige Keksdose in ein (nicht sonderlich schönes, aber brauchbares)
viereckiges Gehäuse der benötigten Tiefe "umzuarbeiten".
Das verwendete Material ist war recht dünn, aber ich hoffte, dass die
Qualität (HF-mässig) "schlecht genug" ist, um eine
brauchbare Abschirmung zu erreichen. Eine weitere Messung des H-Feldes
ergab schon einmal eine Dämpfung von ca. 20dB. Das ebenfalls gemessene
E-Feld zeigte sich recht unbeeindruckt von dem Gehäuse. Es verringerte
sich nur minimal, aber verbreiterte sich → Kapazitäten gegenüber
dem Gehäuse?.
|
![]()
|
|
Ich musste also davon ausgehen, dass die "HF-Saurei"
nicht direkt von der Schaltung herrührt, sondern eher von den Anschlussleitungen
abgestrahlt wird. Eine Untersuchung mittels Oszilloskop zeigte auf der
Eingangsseite zwar Schwankungen der Spannung von gut 100mV, jedoch mit
"recht runder" Kurvenform und im (NF-)Schalttakt (Ladung und Entladung
des Eingangskondensators). Auf dem Ausgangssignal war ausser einer kleinen Spitze
(jeweils zum Zeitpunkt des Abschaltens des MOSFETs) nichts zu erkennen. Erst
als ich mir diese harmlos anmutende Spitze mit schnellerer Ablenkung betrachtete,
wurde mir so einiges klar: "Wüstes Geschwinge" mit etwa 200mVss
und geschätzten 30Mhz. Kein Wunder also, dass ich auf 10m einen heftigen
"Rauschteppich" über das gesamte Band hatte...
Aber für solche Fälle gibt es ja komplette T-Filter als relativ
kostengünstige Bauteile (die einigen kommerziellen Herstellern, die
"billigste Konsumelektronik" anbieten, anscheinend nicht bekannt
-oder zu teuer- sind). Zwei solcher Filter (eines bedrahtet, eines in
SMD-Ausführung) hintereinandergeschaltet (natürlich mit jeweils
"eigener Masseleitung") direkt vor die Ausgangsklemmen geschaltet,
zeigten deutliche Wirkung: Bei der E-Feldmessung war nichts mehr von dem
"Störspektum" bei 30MHz zu sehen, das Oszillogramm der
Ausgangsspannung zeigte nun abklingende Schwingungen von ca. 13kHz (ok, der
Bereich ist ja mittlerweile hoffnunglos "verseucht") und nur noch eine
minimale "Zacke", die aus einer einzelnen, gedämpften Schwingung
von etwa 1MHz bestand. Die Störungen im 10m-Band liegen nun bei S5 (bei
Empfang mittels Aktivloop). Das ist ein Wert, den mein LCD-Monitor (über
10 Jahre alt, war damals "sauteuer", und ist noch "halbwegs
ordentlich" gebaut worden) nicht unterbieten kann. Ein Überbrücken
des "Strommesswiderstandes" mittels 20nF und Einbau von jeweils 10nF
(keramisch, gegen das Gehäuse) an jeder der vier Anschlußklemmen
"brachten" nochmals mehr als 6dB. Nun kann ich (bei dem "hier
üblichen" Störpegeln) nicht mehr unterscheiden, ob mein Wandler
läuft, oder einer meiner (etwa einhundert) Nachbarn seine
"Billigelektronik" eingeschaltet hat. Ich
habe zumindest etwas getan, um Störungen zu vermeiden...
|
![]() ![]()
|
|
Da ich schon einmal beim Messen (und Meutern) bin: Hier ein kleines Beispiel
für die "üblichen Störungen": Dieses Diagramm wurde
mit exakt dem gleichen Messverfahren (E-Feld) aufgenommen. Es zeigt den
"HF-Müll", der von einer gedimmten (eingebauter Dimmer, vom
Discounter erstandenen) Schreibtisch-Halogenlampe (bei etwa der doppelten
Entfernung zur Messsonde) erzeugt wird. Das Ding wird demnächst
durch eine LED-Zeile (24V) mit vorgeschalteten, regelbarem Eigenbau-Wandler
ersetzt. Vielleicht lassen sich ja noch ein paar Bauteile davon "recyclen"...
|
![]() |
Zusammenfassung:
|
Das nebenstehende Bild zeigt den Inhalt der Wandlerbox kurz vor dem Verlöten
des Gehäusedeckels. Bei der kleinen Schaltung auf Lochrasterplatte handelt
es sich um einen primitiven RS232-Pegelwandler mit galvanischer Trennung, der bei
Bedarf (Auslesen der gespeicherten Datensätze) mit einer externen 9V-Blockbatterie
versorgt wird.
|
|
Bei guter Beleuchtung des Solarmoduls (auch im April gibt es schon "sonnige
Momente") konnte ich Ladeströme > 200mA (bei ca. 13V Ausgangsspannung)
messen. Also scheint das Solarmodul doch einen geringeren Innenwiderstand zu
haben, als bisher angenommen. Ob diese Ausgangsleistung von ca. 2.6W nun schon
"das Ende der Fahnenstange" darstellt, vermag ich noch nicht zu sagen.
Jedenfalls genügt die so "gewonnene" Energie, um meinen alltäglichen
VHF/UHF/SHF-Funkbetrieb zu versorgen. Und auch für den KW-Betrieb am
Wochenende sollte die "überschüssige" Energie, mit der der
Notstromakku geladen wird, wohl ausreichen. Das einzig lästige dabei ist
nur das Umstecken der verschiedenen, zu ladenden Akkus (je nach Ladezustand).
Dazu werde ich mir wohl noch was einfallen lassen müssen...
|
|
Schaltplan (V0.1) im Eagle-Format Erste Schaltung.
Schaltplan (V0.2) Die Schaltung, die ich momentan betreibe. Layout (V0.1) im Eagle-Format Erstes Layout (bei mir mit "Hardwaremodifikationen" im Einsatz). Layout (V0.2) Erweitertes Layout (bei mir noch nicht im Einsatz). Quellcode des Steuerungprogramms Aktuell eingesetztes Steuerungsprogramm (Unter GPL-Lizenz). Hexfile des Steuerungprogramms Aktuell eingesetztes Steuerungsprogramm (Ebenfalls unter GPL). |
|
Reaktionen und mir bekannt gewordene Nachbauten/Verwertungen/Anwendungen:
|
Ingo (DK3RED) hat diese Seite schon kurz
nach der Veröffentlichung entdeckt, und nachgefragt, ob er daraus einen
Beitrag für den QRP-Report
erzeugen darf. Natürlich habe ich eingewilligt, und so ist es möglich
geworden, diese Seite auch in gedruckter Form zu lesen (QRP-Report 2/2010
und 3/2010). Danke, Ingo!
|
|
Tom (DC7GB) hat den "StepUp-Ansatz"
dieser Schaltung übernommen, und konnte damit
seinen Solarlader
verbessern. Dieser nette Kontakt und Informationsaustausch hat auch mir
einige Anregungen für Verbesserungen und weitere Projekte in dieser
Richtung erbracht.
|
|
Firma Apple hat laut einem
Bericht
vom 12.1.2011 ein Patent auf das hier vorgestellte Verfahren (Step-Up-Wandler
an einem Solarmodul, um einen Akku zu laden) erhalten (tnx, Tom). Ob das
jedoch irgendeinen Bezug zu dieser Seite hat, wage ich doch zu bezweifeln...
|
|
|
Update: Roland (DF8IW) sendete mir die drei Patentbezeichnungen "US000007514900B2",
"US000007868582B2", "US000008217619B2", und einen
Link
zum Herunterladen der entsprechenden Dokumente. Da sich mein Browser
jedoch weigerte, mir unter diesem Link etwas Sinnvolles anzuzeigen, habe ich
meine bevorzugte Quelle für
Patentschriften verwendet, um mir die entsprechenden Dokumente zu beschaffen.
Ergebnis: Der oben erwähnte Artikel bezieht sich wahrscheinlich (→Datum) auf "US8217619". Jedoch in "US7514900" (vergeben am 7. April 2009, also etwa ein Jahr vor der Erstellung dieser Webseite) ist ein Schaltplan (als "Fig.2A") aufgeführt, der "meinem" Schaltplan (bis auf den Laderegler) exakt entspricht. Fairerweise ist dieser Plan dort schon als "Prior Art" bezeichnet, d.h. "Stand der Technik" (→"öffentlich verfügbar"?), und damit nicht neu/patentierungswürdig. Ich brauche mir also keine Gedanken mehr darüber zu machen, ob nicht vielleicht doch ein Großkonzern mittels meiner Veröffentlichung Geld scheffelt... Danke, Roland. |
|
Hinweise für Nachbauwillige:
Hierbei handelt es sich definitiv nicht um ein Projekt im Stil "Nachbauen und funktioniert". Die hier beschriebene Konstruktion funktioniert bei mir, unter den beschriebenen Bedingungen. Ob das unter anderen Bedingungen auch so ist, vermag ich nicht zu sagen. Wer diesen Wandler nachbauen möchte, sollte über die Möglichkeiten der Herstellung einseitiger Leiterplatten und der Programmierung von PICs verfügen. Kenntnisse der angewendeten Schaltungstechnik und der Assemblersprache des PICs (ggf. ist eine Anpassung des Steuerungsprogramms notwendig), sowie der benötigten Messtechnik sind sicher vorteilhaft. Es handelt sich hierbei nicht um einen Bausatz, sondern eher um eine Anregung für eigene Konstruktionen. Alles, was ich dazu anbieten kann, befindet sich auf dieser Seite, d.h. Nachfragen nach Bausätzen, fertigen Leiterplatten oder programmierten PIC-Controllern sind zwecklos → Ich "produziere" ausschliesslich für den Eigenbedarf.
Für die Funktionalität und Nachbausicherheit dieses Gerätes kann ich keinerlei Verantwortung übernehmen. Eine kommerzielle Verwertung des Schaltplans oder des Layouts ist nur mit meiner ausdrücklichen Genehmigung zulässig. Das PIC-Programm unterliegt der "GNU Public License".
Startseite Hardware Rechtliches Kontakt