
Nachdem ich mit meinem Abschwächer ein Werkzeug zur relativen Kalibrierung parat hatte (und somit Spannungen/Leistungen) vergleichen konnte, stellte ich mir die Frage, was ich denn nun als "möglichst genauen Referenzwert" verwenden könnte. Die (gemittelten ?) Feldstärke-Anzeigen meiner Transceiver ? Bestimmt nicht, denn wie in vielen Testberichten zu lesen ist (und wie beim Vergleich der Anzeigen verschiedener Transceiver auch einfach nachzuweisen ist), sind diese Anzeigen "die reinsten Schätzwerte". Die Leistungs-Anzeige meines SWR-Meters ? Naja, das ist wahrscheinlich schon etwas genauer, nur irgendwie traute ich der Sache auch nicht so ganz -> Wenn der Hersteller schon (freundlicherweise !) verschiedene Skalen für die verschiedenen Leistungsbereiche verwendet, "riecht" es doch schon sehr nach gewissen "Nichtlinearitäten" ...
Ich stellte einige Recherchen zu dieser Problematik an, denn ich werde ja wohl nicht der einzige sein, der sich mit dieser Fragestellung herumschlägt. Vielleicht hat sich ja irgend jemand schon einmal damit beschäftigt (und es veröffentlicht). Das erste, was mir bei dieser Suche begegnete, war ein Leistungsmessgerät von QPR-Project, was vom Prinzip her meinen Temperatur-Vergleichsmessungen sehr ähnelte, allerdings wesentlich "trickreicher" konzipiert ist -> Es wird zur Leistungmessung eine (Micro-) Glühbirne verwendet, die eine Infrarot-Fotodiode beleuchtet, wobei ein Vergleich mit einer (gut messbaren) Gleichspannung durchgeführt wird. Diesen Ansatz fand ich ich so gut gelungen, daß ich mir zumindest die Bauteile dafür schon mal beschafft habe (Mal sehen, ob ich dazu komme, dieses Projekt einmal nachzubauen). Als nächstes fand ich einen Hinweis auf eine Artikel-Serie von Thomas (DL7AV) in der CQDL (6/99ff), in der u.a. ein Gerät zur Kalibrierung von Feldstärkemessgeräten beschrieben ist. Ok, also könnten meine (mittlerweile meterhohen) Stapel dieser Zeitschrift (bei denen ich schon öfters überlegt habe, sie einfach wegzuwerfen) doch noch mal einen Sinn haben! Das Konzept und die theoretischen Grundlagen der beschriebenen Schaltung passte sehr gut zu meinen Anforderungen, also: Bauteile beschaffen, Aufbauen und ein wenig Experimentieren ...
![]() |
Leider fehlten bei der Lieferung der benötigten Bauteile die bestellten
Gehäuse, sodaß ich entweder warten konnte, bis der Zettel an meinem
Kühlschrank wieder genügend Bauteil-Bedarf für die nächste
Bestellung ankündigte (Diskussionen mit der Hotline von Distributoren
über Fehl-/Teil-Lieferungen habe ich aus Kosten/Nutzen-Gründen
aufgegeben), oder ich musste die vorgeschlagene Schaltung in eines der noch im
Vorrat befindlichen Gehäuse (alle kleiner als das Vorgeschlagene)
quetschen. Der in der Vereins-Zeitschrift abgedruckte Schaltplan war sehr
bald in Eagle eingegeben, aber das
entsprechende Platinen-Layout bedurfte (unter Beachtung der
"HF-Tauglichkeit") doch "einigen Hirnschmalzes", damit
auch die 9V-Batterie noch in das Gehäuse ("SP6061") passte.
Ob der integrierte 60dB-Abschwächer bei dieser kompakten Bauweise noch
funktionieren würde, war zu diesem Zeitpunkt noch unklar. Einige kleine
Änderungen/Erweiterungen habe ich an der Original-Schaltung noch
vorgenommen: Einbau einer "Schusseldiode", die verhindert, daß
die Schaltung ggf. mit verpolter Betriebsspannung versorgt wird (was gerade
bei Verwendung von 9V-Blockbatterien doch recht leicht passiert) und die
Ersetzung der vorgeschlagenen "HP-2800"-Dioden durch (einfacher
erhältliche) Dioden vom Typ "BAR-28".
|
|
Den Aufbau des Prototypen führte ich stufenweise aus, um jeden Schaltungsteil
einzeln prüfen zu können. Stabilisierung und Anzeige der
Betriebsspannung: Ok, die 5V sind (bei 2mA simulierter Last) zumindest genauso
genau wie mein Multimeter, die LED verlöscht bei 7.4V. Oszillator,
Verstärker und Oberwellenfilter: Grr, kein Signal am Gate des MOSFETs!
Nach Auswechseln des TTL-Oszillators (ich hatte vorsorglich gleich mehrere bestellt)
und Anlegen einer "Regelspannungs-Simulation" war am Drain des MOSFETs
ein (verzerrtes, "dreieckiges") HF-Signal vorhanden, welches vom Filter in
eine halbwegs sinusähnliche Form gebracht wurde. Ob der Oszillator vor/beim
Einbau einen mechanischen Schlag abbekommen hatte, oder ob ich einfach eine
"Montagsproduktion" erwischt hatte, liess sich nicht mehr feststellen.
Impedanzanpassung und Abschwächer: Jaaa, sieht passabel aus. Ob der
Abschwächer nun exakt -60dB liefert, konnte ich noch nicht feststellen, eine
wesentlich kleineres Signal war jedoch zu messen. Spitzengleichrichtung und
Regelspannungserzeugung: Nanu? Wieso wird denn überhaupt keine
Regelspannung erzeugt und warum sind die Spannungen am Eingang des OP-Amps
nicht gleich? Ein genauerer (mit Lupe "bewaffneter") Blick auf den
OP-Amp zeigte die Ursache: Der eingebaute Chip trug die Bezeichnung "LM311"!
Im gelieferten Beutel mit dem Aufkleber "LF356DIP" befanden sich nur
"LM311"s! Falls jemand einen verlässlichen Bauteil-Distributor
kennt -> Bitte melden. Nachdem ich beim ortsansässigen Elektronik-Händler
einen echten LF356 (zum dreifachen Preis) erstanden und in die Schaltung
eingebaut hatte, existierte nun auch eine (recht hohe) Regelspannung.
|
![]()
Signal am Drain des MOSFETs
|
Signal am Gate des MOSFETs
|
Was mich (ausser der Höhe der Regelspannung) etwas stutzig machte, war
der Umstand, daß der für diese Tests verwendete 9V-Blockakku
mittlerweile nur noch eine Spannung von 7V lieferte (und die Betriebsspannungs-LED
mittlerweile verloschen war). Ok, ich konnte nicht sicher sagen, ob der Akku zu
Beginn der Versuche nun wirklich "randvoll" aufgeladen war und mir
ist auch bekannt, dass Akkus in dieser Bauform meist eine wesentlich geringere
Kapazität haben als entsprechende Batterien. Aber nach weniger als einer
Stunde "echter Betriebszeit" durfte das Ding doch noch nicht
vollständig entladen sein!?? Also lud ich den Akku wieder auf und prüfte
die Stromaufnahme der Schaltung. Wie? Über 180mA? Da kann doch etwas nicht
stimmen! Bei 100mA (das Doppelte des als "typische Stromaufnahme"
angegebenen Wertes) hätte ich ggf. noch Bauteiltoleranzen als Ursache
angenommen. Aber dieser Wert war ja nun "deutlich ausserhalb der Toleranz"!
Ausserdem wurde der MOSFET, an dem laut Beschreibung nur 83mW "verbraten"
werden, merklich warm! Ein Blick auf die Kurvenform am "Drain-" und
"Gate-"Anschluss des MOSFETs führte mich auf eine Spur: Die
Regelung "hängt am Anschlag" und der MOSFET ist fast ständig
sehr weit durchgesteuert. Und wieso ist eigentlich die Amplitude des
Rechteck-Signals am Gate so mickrig (<1.5Vss)?
|
|
Um diesem Effekt auf die Spur zu kommen, erzeugte ich die Regelspannung mit Hilfe
eines Trimm-Potis und betrachtete die Kurvenformen am Gate des MOSFET bei
verschiedenen Werten der Regelspannung. Das nebenstehende Bild entstand aus mehreren
Oszillogrammen, die ich mittels GIMP übereinander
gelegt und farblich modifiziert habe (ein farbiges Oszilloskop besitze ich leider
nicht). Bei der Betrachtung der verschiedenen Kurvenformen fiel mir auf, daß
die Gate-Spannung anscheinend bei ca. 4V begrenzt wird. Aber warum? Bei einem
bipolaren Transistor ist mir der Effekt ja bekannt (die B-E-Diode beginnt zu leiten
und "zieht Strom"), aber hier habe ich doch einen MOSFET, bei dem
überhaupt keine Sperrschicht am Gate existiert, die leitfähig werden
könnte??? Nachdem ich mich nochmal davon überzeugt hatte, daß
auch wirklich "IRF510" auf dem Transistor aufgedruckt war (und daß
auch andere Transistoren aus dem gleichen Beutel diesen Effekt zeigten), vertiefte
ich mich in das Datenblatt dieses Transistors. Sollte dieser Transistor irgendwelche
Schutzdioden enthalten, die die Ursache sein könnten? Im Datenblatt fand ich
dann das untere Diagramm. Dem zufolge ändert sich (bei einem Drain-Strom von
5,6A) die Gate-Kapazität zwischen 7.5V und 7.7V von ca. 200pF auf über 400pF
(C=Q/U). Die im Diagramm angegebenen Gate-Spannungen wurden zwar in der vorliegenden
Schaltung nicht erreicht, jedoch war auch der Drainstrom wesentlich kleiner. Sollte
ein ähnlicher Effekt auch bei geringeren Strömen/Spannungen existieren
und die Ursache für die Begrenzung der Gate-Spannung sein ?
|
|
|
|
Eine kurzerhand mit den gerade auf dem Basteltisch liegenden Bauteilen aufgebaute
Testschaltung (Ub=10V, RDrain=1.8kOhm, RGate=5.6kOhm) zeigte an einem Signalgenerator
(U=0-6V, 10kHz Rechteck) den dargestellten Verlauf der Gate-Spannung. Es ist (in der
Nähe des rechten Bildrandes) gut zu erkennen, daß die Spannung zuerst
recht flott ansteigt. Aus dem Anstieg von 0V auf ca. 3.8V in ca. 1µs lässt
sich eine Kapazität von etwa 180pF berechnen (U=Umax*(1-exp(-t/R*C))).
Danach verharrt die Spannung etwa 6µs auf dieser Spannung (Ladung der sich
jetzt erhöhenden Kapazität ?), um dann in ca. 14µs auf knapp 6V zu
steigen (am linken Bildrand sichtbar). Aus dieser Anstiegszeit berechnete ich eine
Kapazität von über 1nF (Zur Berechnung habe ich nur den Anstiegs-Teil von
3.8V auf 4.8V in 5µs verwendet, da die Rückrechnung der Lade-Funktion
nahe der Maximalspannung recht ungenau wird). Das kann ja wohl nicht richtig sein!
Also prüfte ich nochmal mein Mess-Equipment, kalibrierte den (10:1)Tastkopf neu,
und mass die Anstiegszeiten nochmal mit Hilfe der zweiten Zeitbasis meines Oszilloskops
nach. Ok, die "Grenzspannung" lag bei 3.6V statt 3.8V, der erste Anstieg
dauerte 800ns anstatt 1µs (ergibt 155 pF), jedoch für den zweiten Anstieg
(von 3.6V auf 4.6V) mass ich immernoch 5µs, d.h. eine Kapazität von
mehr als 1nF. Jetzt änderte ich die Ausgangsspannung des Signalgenerators auf
4-6V, um den Lade/Entladevorgang im (vermuteten) Bereich der hohen Gate-Kapazität
näher zu betrachten und weitere Messungen/Berechnungen anzustellen. Nun dauerte
der Anstieg von 4V auf 5V 2.8µs, woraus ich eine Kapazität von immernoch
beachtlichen 720pF berechnete. Irgend etwas konnte hier nicht stimmen! Als ich
zusätzlich die Drainspannung der Testschaltung untersuchte, fiel mir auf,
daß diese genau zu dem Zeitpunkt, wenn die Spannung am Gate verharrt,
stark fällt, d.h. der Transistor durchgesteuert wird. Jetzt konnte ich mir
eine (die richtige?) Erklärung für diesen seltsamen Effekt
"zusammenbauen": Es existiert neben der Gate-Source-Kapazität
natürlich auch noch eine Gate-Drain-Kapazität, die jedoch bei geringer
Gate-Spannung (Transistor noch "offen") nur in Reihe mit dem
Arbeitswiderstand (und der hohen Kapazität der Spannungsversorgung) parallel
zur Gate-Source-Kapazität liegt, und daher relativ wirkungslos ist. Wird der
Transistor nun durch die Erhöhung der Gate-Spannung durchgesteuert, liegt
die Gate-Drain-Kapazität praktisch direkt parallel zur Gate-Source-Kapazität,
da nun Drain und Source praktisch kurzgeschlossen sind. "Verschlimmernd" kommt
noch hinzu, daß über die Gate-Drain-Kapazität die fallende Spannung
am Drain an das Gate übertragen wird (und somit einem Anstieg entgegenwirkt).
Zum Zeitpunkt, als ich diesen Zusammenhang erkannte, meldete sich auch wieder der
entsprechende Begriff für diesen Effekt aus meinen (etwas verstaubten?)
Erinnerungen: "Miller-Kapazität"!
|
|
Der Grund für die recht kleine Amplitude am Gate lag also darin begründet,
daß die Ansteuerung mit HF erfolgt und sich (u.a.) die Gate-Kapazität bei
ca. 4V erhöhte. Die Regelung erhöhte also völlig korrekt den
Gleichspannungsanteil des Signals (um die Ausgangsamplitude zu erhöhen), jedoch
wurde ein Großteil der (HF-)Ansteuerung von der Miller-Kapazität
"verschluckt". Das hatte zur Folge, daß sich durch die Erhöhung
der Regelspannung zwar der Ruhestrom des Verstärkers (und somit die
Gesamt-Stromaufnahme) erhöhte, jedoch die (erwünschte) Signalamplitude
wurde eher geringer. Somit musste die Regelung ja "an den Anschlag laufen"!
Hmm, nun musste ich zusehen, daß die HF-Versorgung des Gates niederohmiger wurde,
um diesen Effekt (zumindest teilweise) zu kompensieren. Der 10nF-Entkoppelkondensator
(C3) hat bei 3.6MHz etwa 4.5Ohm, hatte also hierbei recht wenig Einfluß, und
der 100Ohm Widerstand (R1) schien mir laut der Beschreibung des Oszillators
("2 TTL-Load", also ca. 2mA) schon recht klein dimensioniert (möglicherweise
in Kenntniss des "Gate-Effekts"?). Also experimentierte ich etwas mit
zusätzlichen Transistoren (Emitterfolger), was jedoch auch nicht zu einem
befriedigenden Ergebnis führte. Daher probierte ich aus, wie weit sich solch ein
TTL-Oszillator eigentlich (kapazitiv) "quälen" lässt (einen
weiteren hatte ich ja noch im Vorrat). Die Parallelschaltung von 27Ohm zu R1 sorgte
dafür, daß die HF-Amplitude nicht mehr unter 4Vss absank. Nun "griff"
auch die Regelschaltung ("Loop Test" ging beim Hochdrehen der "manuellen
Regelspannung" in die Gegend von 0V). Das Rechteck-Signal direkt am Ausgang des
TTL-Oszillators (siehe nebenstehendes Oszillogramm) bekam zwar eine "Treppenstufe"
in der fallenden Flanke (Entladung der geladenen Gate-Kapazität beim Abschalten des
Transistors), aber allgemein schien diese niederohmigere Last den Oszillator nur wenig zu
beeindrucken. Jetzt konnte ich meine "handbetriebene" Regelspannungserzeugung
ausbauen und die echte Regelspannung anschließen. Der Regelkreis funktionierte,
und die Spannung an "Loop Test" stellte sich auf ca. 4V ein.
Die jetzt gemessene Stromaufnahme lag (je nach Zustand/Spannung der Stromversorgung)
zwischen 75 und 80mA, was dem spezifizierten "typischen" Wert von ca. 50mA
doch schon wesentlich näher kam.
|
|
![]() |
Nun ging es darum, ob der eingebaute 60dB-Abschwächer in meiner "kompakten"
Bauform noch die genügende Dämpfung erreichte. Für einen ersten
"groben" Versuch errechnete ich, daß ein KW-Receiver bei -80dBm (entspricht
ca. 23µV an 50Ohm) etwa S8 anzeigen müsste (S9 entspricht bei KW 50µV). Der
Versuch mit einem zusätzlichen 20dB-Abschwächer ergab (wie befürchtet) eine
Anzeige von S9+. Ok, diese Feldstärke-Anzeigen sind zwar alles andere als genau, aber
diese Abweichung war definitiv auf einen zu hohen Pegel zurück zu führen.
Also baute ich mir erstmal weitere meiner (hoffentlich halbwegs verlässlichen)
Abschwächer, um durch Zusammenschaltung 60dB erreichen
zu können. Mit diesen Abschwächern am 0dBm-Ausgang des Kalibrierungs-Generators
(der ja jetzt "stimmen" sollte) kalibrierte ich vorläufig meinen
Pegelmesser. Dieser zeigte dann einen Wert von -46dBm für
das Signal am -60dBm-Ausgang. Au weia, das sah nach einer Menge Abschirmarbeit aus.
Eine Berechnung und entsprechende Messung der Pegel an den für die Abschwächung
verantwortlichen Widerständen ergab, daß die erste Stufe (R13/R14)
ziemlich genau den errechneten Pegel lieferte. Die zweite Stufe (R15/R16) liess sich durch
Anbringen von zusätzlichen Verbindungen zwischen der Massefläche der Leiterplatte
und der "Buchsen-Montageplatte" sowie der Abschirmfolie des Gehäuses auf den
korrekten Pegel bringen. Für die Entkopplung der dritten (R17/R18) und vierten Stufe
(R19/R20) waren "Abschirmbleche" sowie das Überbrücken von Unterbrechungen
der Massefläche (zusätzliche Leiterbahnen im Layout) notwendig. Da zwischen die
Widerstände beim besten Willen kein Blech (oder ein Stück Leiterplatten-Material)
mehr passte, führte ich die Abschirmungen mit Hilfe von Kupferfolie aus, die nach einer
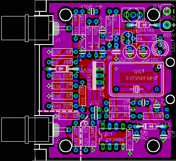
leichten Verzinnung eine ausreichende Stabilität erreichte. Im nebenstehenden Bild sind
die entsprechenden Modifikationen entsprechend markiert. Zum Zeitpunkt der Aufnahme lag der
Pegel am Ausgang bei -59.5dBm. Nach Auflöten einer weiteren Kupferfolie auf die beiden
"Abschirmbleche" und dem Schliessen des Gehäuses erreichte der
Kalibrierungs-Generator dann auch den gewünschten Pegel von -60dBm.
|
|
Wie mir Thomas (DL7AV) mitteilte, hatten auch einige OMs, die seinen
Original-Bausatz verwendeten, ebenfalls Probleme, einen Pegel von -60dBm zu
erreichen. Daher wurde empfohlen, den Abschwächer so zu modifizieren,
daß sich ein (besser reproduzierbarer) Pegel von -50dBm ergibt.
Diese Modifikation ist durch Änderung dreier Widerstandswerte (R13=390,
R14=62, R16=39) leicht durchzuführen. Ich habe diese Modifikation (aus
reiner Faulheit) nicht vorgenommen, würde es aber auch jedem empfehlen,
der diese Schaltung nachbauen möchte -> Es erspart bestimmt einige
"Abschirm-Klimmzüge".
|
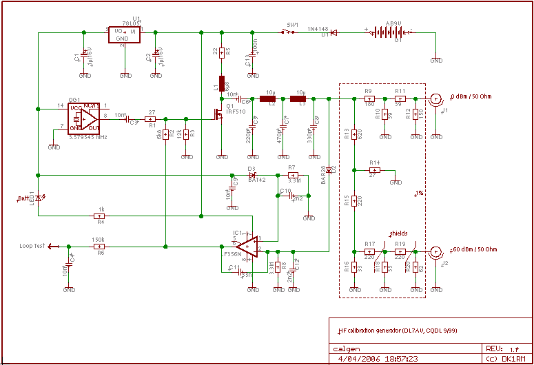
Schaltplan im Eagle-Format.
Layout im Eagle-Format. Die Passermarken zur exakten Positionierung der beiden Ebenen befinden sich im Layer 47, Layer 250 enthält einen Vorschlag zur Gestaltung der Gehäusebeschriftung. Für den ungeübten Eagle-Benutzer: Die Füllung der Masseflächen erscheint erst nach Ausführung der Funktion "RATSNESTS".
Mir (auf Grund von Links zu meiner Seite) bekannt gewordene Nachbauten:
Calibration Generator (englisch).
Hinweise für Nachbauwillige: Für den Bau dieser Schaltung ist einige Erfahrung bei der Herstellung und Bestückung von doppelseitigen Leiterplatten und ein wenig Geschick im feinmechanischen Bereich notwendig. Hierbei handelt es sich nicht um einen Bausatz, sondern eher um eine Anregung für eigene Konstruktionen. Alles, was ich dazu anbieten kann, befindet sich auf dieser Seite, d.h. Nachfragen nach Bausätzen oder fertigen Platinen sind zwecklos -> Ich "produziere" ausschliesslich für den Eigenbedarf.
Für die Funktionalität und Nachbausicherheit dieses Gerätes kann ich keinerlei Verantwortung übernehmen. Einer kommerziellen Verwertung des Schaltplans hat bereits DL7AV, der Author des "Original-"Schaltplans (von dem ich fast 100% "abgekupfert" habe) in seinem CQDL-Artikel widersprochen. Dieser Einschränkung schließe ich mich an und untersage hiermit auch die kommerzielle Verwertung des von mir erstellten Layouts.
Startseite Hardware Rechtliches Kontakt Darstellung