
Als sich eines meiner (älteren) Messgeräte "verabschiedet" hatte, stellte sich als Ursache (mal wieder) ein defektes Schaltnetzteil heraus. "Wie immer" war weder der Schaltplan, noch ein Ersatz zu beschaffen. Aber es war ja nicht mein erstes Netzteil, und aus Erfahrung ist es bekannt, daß meistens die Ursache ein Elko ist, der im Laufe der Zeit so sehr gealtert ist, daß das Netzteil nicht mehr funktioniert. Eine optische Überprüfung der (mehr als 30) Elkos in dem Netzteil ergab keinerlei Auffälligkeiten. Keiner der Kondensatoren zeigte Anzeichen für "Überdruck" oder ausgelaufenes Elektrolyt. Also blieb mir nichts anderes übrig, alle Elkos auf Kapazität und ESR zu prüfen.
Was ist überhaupt "ESR"?
Die Abkürzung "ESR" steht für "Equivalent Series Resistance", was die Umladeverluste innerhalb eines Kondensators beschreibt, und als ein Serienwiderstand in Erscheinung tritt. Ein idealer Kondensator hätte ein ESR von 0Ω, nur in der Realität existiert z.B. ein geringer Widerstand der Zuleitungsdrähte. Bei Elkos spielt auch der Zustand der Metallfolien und des Elektrolyts eine große Rolle: Ein Elko mit "etwas löcherigen/zersetzten" Metallfolien kann durchaus noch einen Großteil seiner Kapazität (aktive Fläche) haben, jedoch führt der Stromweg zu den noch intakten Flächen nun über recht dünne und verzweigte Wege. Dadurch ergibt sich ein erhöhter Widerstand, und der Kondensator kann nicht mehr den ursprünglichen Maximalstrom aufnehmen. Wird ein solcher Kondensator mit hohen Impulsströmen (z.B. in einem Schaltnetzteil) "gequält", erwärmt sich das Innenleben (incl. Elektrolyt), dehnt sich aus, und bringt den Elko (mit einer ziemlichen Sauerei) zum Platzen. Gut konzipierte (meist ältere) Netzteile versagen oftmals schon vor diesem "GAU" den Dienst.
Wie misst man den ESR?
|
Da nur der ohmsche Anteil der Impedanz gemessen werden soll, wird
eine (geringe) Wechselspannung verwendet (meist 100kHz), bei der der
eigentliche Kondensator schon wesentlich niederohmiger ist, als der zu
messende Serienwiderstand. Ausgangspunkt für das hier beschriebene
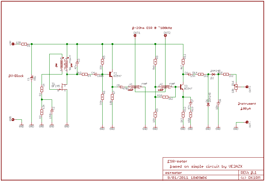
Messgerät ist eine genial einfache Schaltung von Jacques (VE2AZX). Mit einer solchen Konstruktion (Ringkerne
"FT50-77", 100 Windungen CuL 0.18mm -> 11mH) hatte ich schon
mehrfach Elkos "mal kurz geprüft", da nun aber mehr
als 30 Messungen anstanden, wurde mir diese Variante (mit Generator und
Oszilloskop) einfach zu umständlich. Also musste ein
"Stand-Alone-Gerät" konstruiert werden...
|
Die erweiterte Schaltung:
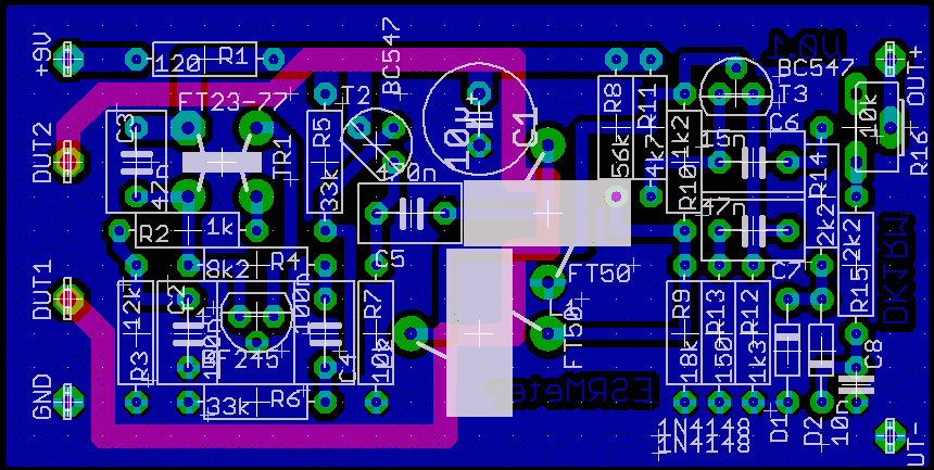
Das Layout:
Der Aufbau:
Das fertige Gerät:
Infos zum ESR von Elkos:
Hier ein paar grobe Anhaltswerte (aus einer entsprechenden
Diskussion
im QRP-Forum
abgeschrieben), welcher ESR bei welchen Elkos zu erwarten ist:
10V | 25V | 63V |
|
47µF | 4.2Ω | 2.9Ω | 2.0Ω |
100µF | 2.0Ω | 1.1Ω | 0.93Ω |
470µF | 0.42Ω | 0.29Ω | 0.20Ω |
1000µF | 0.20Ω | 0.14Ω | 0.09Ω |
4700µF | 0.04Ω | 0.03Ω | 0.02Ω |
Das "Material":
Hinweise für Nachbauwillige:
Wer dieses Gerät nachbauen möchte, sollte über die Möglichkeiten der Herstellung einseitiger Leiterplatten und etwas Kentnisse der angewendeten Technik verfügen. Es handelt sich hierbei nicht um einen Bausatz, sondern eher um eine Anregung für eigene Konstruktionen. Alles, was ich dazu anbieten kann, befindet sich auf dieser Seite, d.h. Nachfragen nach fertigen Geräten, Bausätzen oder fertigen Leiterplatten zwecklos → Ich "produziere" ausschliesslich für den Eigenbedarf.
Für die Funktionalität und Nachbausicherheit dieses Gerätes kann ich keinerlei Verantwortung übernehmen. Eine kommerzielle Verwertung des Schaltplans oder des Layouts ist nur mit meiner ausdrücklichen Genehmigung zulässig.
Startseite Hardware Rechtliches Kontakt Darstellung