
|
Schon zu den Zeiten, als ich meinen Formant gebaut habe,
hatte ich das Problem, das Gerät zu stimmen. Insbesondere, wenn es darum ging, die
VCOs auf Akkorde einzustellen, hatte ich (aufgrund meines mangelnden "musikalischen
Gehörs") Probleme. Damals habe ich mir mit einem Frequenzzähler und einer
Tonfrequenztabelle beholfen. Einen (digitalen) Tongenerator für diesen Zweck zu
bauen, habe ich damals aufgrund der "krummen" Frequenzverhältnisse schnell
aufgegeben. Aber heutzutage gibt es ja Mikrocontroller, mit denen das viel einfacher
zu realisieren ist. Und einen "Akkordgenerator" mit dieser Technik aufzubauen,
sollte dann auch nicht mehr ein unüberwindbares Problem darstellen.
|
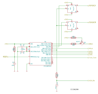
Der Stimmgenerator
![]()
|
Da ich das Keyboard schon so weit erweitert hatte,
daß neben der Keyboard-Spannung ("KOV", 1V/Oktave) und dem "GATE"-Signal
auch eine Information über den Zustand der momentan betätigten Tasten vorliegt, sollte
es doch kein großes Problem mehr sein, aus der Tasteninformation (mit Hilfe eines Mikrocontrollers)
einen entsprechenden (quarzstabilisierten) Stimmton zu erzeugen. Ein (in Halbtönen einstellbarer)
Offset zu dem "Originalton" der gedrückten Taste wäre auch nützlich, um
Akkorde stimmen zu können, und eine Anzeige der gespielten Note wäre auch nicht schlecht...
Die Schaltung dazu besteht nur aus einem Mikrocontroller mit quarzstabilisiertem Takt, einem
Bus-Interface, um die Daten des Keyboards zu empfangen,
und einer einfachen Lautstärkeeinstellung für den erzeugten Ton. Auch die Komplexität
der zur Tonerzeugung notwendigen Firmware hält sich in Grenzen. Zur Anzeige des aktuell erzeugten
Tons und zur Einstellung des Halbton-Offsets dient ein entsprechendes
Display-Modul, welches ebenfalls an dem Kommunikationsbus
angeschlossen wird.
|
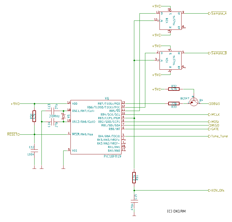
Der Akkordgenerator
Die Schaltung
|
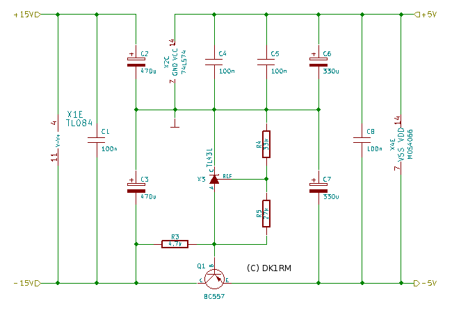
Die Stromversorgung erzeugt u.A. eine Spannung von -5V, die das Netzteil des Grundgeräts nicht
zur Verfügung stellt, jedoch für den Analogteil (S&H-Schalter) notwendig ist.
|
|
|
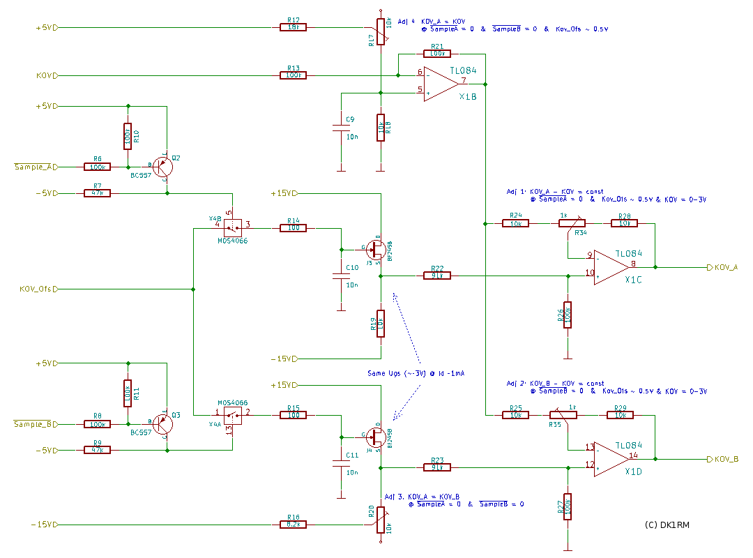
Der Analogteil enthält die S&H-Schaltungen (incl. entsprechenden Pegelwandlern) und die
Addierverstärker. Die "Sample and Hold"-Stufen bestehen aus analogen CMOS-Schaltern
(MOS4066), die die aus dem PWM-Signal erzeugten Offsetspannungen auf die Kondensatoren C10 und C11
schalten. Die beiden Feldeffekt-Transistoren reichen die Spannung der beiden Kondensatoren an
die Addierverstärker weiter, und sollten daher eine möglichst gleiche Kennlinie
(UGS vs ID) haben. Eine einfaches Verfahren zu Selektierung der verwendeten
Transistoren ist im "Formant-Handbuch"
(S.21 und 22) zu finden. Geringe Differenzen lassen sich beim Abgleich der Schaltung mittels
R20 ausgleichen.
|
|
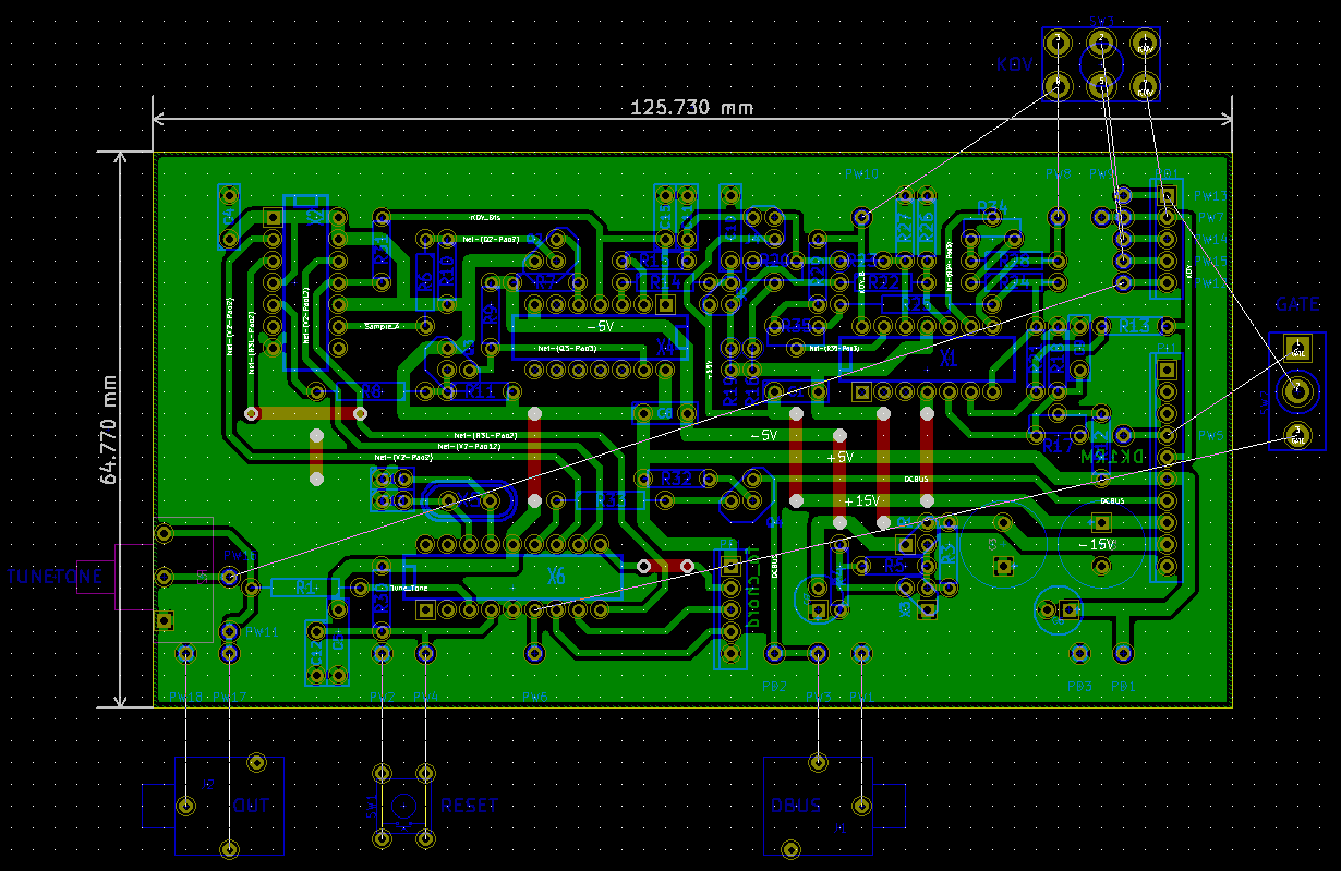
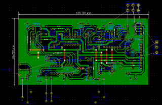
Das Layout
|
Das Layout der Leiterplatte ließ sich mit einer Kupferebene realisieren, was jedoch dazu
führte, daß acht Drahtbrücken und eine isolierte Leitung (vom Steckverbinder
zum Potentiometer) notwendig wurden. Aber bei den vielen Leitungen zu den Bedienelementen (wie
bei anderen Formant-Modulen auch) fällt das ja kaum auf. Die Leiterplatte ist relativ
schmal ausgeführt, da unterhalb der Platine noch das
Display-Modul montiert wird. Wer seinen Format mit
den – in der originalen Bauanleitung vorgesehenen – 32poligen Steckverbindern und einer
entsprechenden "Backplane" zur Verdrahtung der Module untereinander aufgebaut hat,
kann beim Nachbau dieses Moduls die Maße der Leiterplatte auf die vorgesehenen 160x100mm
vergrößern und einen entsprechenden Steckverbinder auf der zusätzlichen
Fläche plazieren. In diesem Fall ist dann jedoch ein entsprechender Ausschnitt für
das Display-Modul vorzusehen.
|
|
Das Layout der Frontplatte (in den Originalmaßen 71x132.5mm) habe
ich gleich mit in der Datei des Layouts der Leiterplatte erstellt, um die Position der
Bedienelemente mit in dem Platinen-Layout berücksichtigen können.
|
Der Aufbau
Der Einbau in das Grundgerät
|
Da dieses Modul die KOVs der verschiedenen VCOs (und ggf. auch das GATE-Signal) beeinflußt,
ist eine Auftrennung dieser Signale zwischen dem "Interface-Empfänger"
(Handbuch S.20) und den VCOs bzw. ADSRs notwendig. Die Verbindung zum VCF habe ich im originalen
Zustand belassen, da mein Aufbau nur über einen VCF verfügt. Das vom Interface
kommende KOV-Signal führt nun (statt auf die KOV-Eingänge von den VCOs) auf
Pin 5 von "PI1". Und die KOV-Eingänge der VCOs sind mit den Pins 2, 3, und 4
von "PO1" verbunden. Das GATE-Signal vom Interface führt nun auf Pin 4 von
"PI1", und die ADSRs sind mit dem Pin 1 von "PO1" verbunden. Damit ich
den Formant auch ohne das DIG-Modul betreiben kann, habe ich an dem Leitungsbündel,
welches zu dem Modul führt, eine zusätzliche Buchsenleiste angeschlossen, in die
ich den Stecker, der sonst zu der Buchsenleiste "PO1" führt, stecken kann.
Damit werden die zur Überbrückung des Moduls notwendigen Verbindungen hergestellt.
Wer die Leiterplatte mit einer 32poligen Steckerleiste erweitert hat, benötigt einen
entsprechenden Kurzschlußstecker, dessen Verbindungen im Schaltplan weiter oben als
blaue, punktierte Leitungen angedeutet sind. Pin 7 von "PI1" wird mit dem
internen Datenbus verbunden, der die Kommunikation
mit dem erweitertem Keyboard sicherstellt. Eine kleine
Besonderheit des Moduls ist noch das Signal "IOS" auf Pin 5 von "PO1":
Dieser Anschluß führt das (mit dem Regler "TUNETONE" einstellbare)
Ausgangssignal des Stimmtongenerators. Ich habe dieses Signal über einen
100kΩ-Widerstand und einen 680nF-Kondensator auf den Summenpunkt des
Eingangsverstärkers (Verbindung von R15, R16, R18, und Pin 2 von IC4) des
"DUAL-VCA" (S.62/63 im Handbuch) gelegt. Wer diese Erweiterung nicht
durchführen möchte, kann auch ein Patchkabel von der Klinkenbuchse "OUT"
dieses Moduls zum Eingang "ES" des VCA legen, und die Lautstärke des Stimmtons
mit dem Regler "ES" einstellen. Nachdem das Modul nun verkabelt ist, ist noch
ein (einmaliger) Hardware-Abgleich auszuführen, bevor das
Modul fest in dem Grundgerät eingebaut werden kann.
|
|
Um die S&H-Stufen und die Addierverstärker abzugleichen, ist das Modul mit Hilfe
der Tasten "
MODE" und
"SELECT" in den Abgleichmodus
"Adj0" zu versetzen. Die beiden nun im Display
angezeigten Zahlen sollten "128" (den Standardwert) betragen. Ist dieses nicht der
Fall, sind diese Werte mittels der Tasten SELECT, UP und
DOWN auf diesen Wert einzustellen.
Adj0", "AdjS", und "AdjC")
im eingebauten Zustand ausgeglichen werden.
|
Die Bedienelemente
|
|
Die Betriebsmodi
|
Dieser Abschnitt beschreibt die momentan in der Firmware implementierten Betriebsmodi. Es mag sein,
daß mit der beschriebenen Hardware noch einige weitere Modi realisierbar sind, jedoch halte ich es
momentan für wichtiger, erst einmal das Grundkonzept darzustellen, und erst später an
Erweiterungen zu denken. Siehe dazu auch den Abschnitt Zusammenfassung und Ausblick.
|
Der "Software-Abgleich"
|
Dieser Abgleich dient dazu, die Werte einzustellen, die der Mikrocontroller zur Berechnung von
Tonverschiebungen im Modus
Cho (Akkordgenerator) verwendet. Normalerweise braucht
diese Einstellung nur ein Mal (nach dem Aufbau des Moduls) vorgenommen werden. Ist jedoch das
Gerät z.B. größere Temperaturdifferenzen ausgesetzt, kann ein nachträglicher
Abgleich notwendig werden. Um diesen Abgleich korrekt durchzuführen zu können,
müssen zuerst alle drei VCOs auf den gleichen Ton gestimmt werden (siehe Punkte 1-3).
|
Das "Material"
|
Das hier angebotene Material unterliegt der Creative Commons Lizenz
"CC BY-NC-SA".
|
|
fo_digmod_V0.3_kicad.tgz Archiv mit allen benötigten KiCad-Dateien.
|
|
fo_digmod_V0.12_src.tgz Archiv mit Quellcode und Hexcode für den Mikrocontroller.
|
Zusammenfassung und Ausblick
|
Das hier vorgestellte Modul ist ursprünglich aus dem Wunsch entstanden, meinen Formant
ohne die Verwendung externer Geräte überhaupt einmal stimmen zu können. Bei
der Restaurierung hat es sich auch sehr nützlich zum
Abgleich der VCOs erwiesen. Aber dann kam der alte Gedanke an eine "Quasi-Polyphonie"
(mit maximal drei Tönen) wieder auf, und die Schaltung des Moduls wurde etwas komplexer...
Da ich bisher noch keinen "brauchbaren" Algorithmus gefunden habe, der diesen Modus
(incl. der "Release-Phase" der Töne!) realisiert, habe ich den experimentellen
Code dazu wieder entfernt, und übrig geblieben ist ein "Akkordgenerator", der
sich auch als recht nützlich erwiesen hat. Vielleicht finde ich ja noch ein Verfahren, um
den Formant "teil-polyophon" macht. Momentan denke ich ich jedoch eher über einen
"Sequencer" nach.
|
Hinweise für Nachbauwillige
Wer diese Konstruktion nachbauen möchte, sollte über Kenntnisse der Funktionsweise des Formant-Synthesizers, der Herstellung von einseitigen Leiterplatten, des Aufbaus elektronischer Schaltungen, und im Umgang mit PIC-Mikrocontrollern verfügen. Es handelt sich hierbei nicht um einen Bausatz, sondern eher um eine Anregung für eigene Konstruktionen. Alles, was ich dazu anbieten kann, befindet sich auf dieser Seite, d.h. Nachfragen nach fertigen Modulen, Bausätzen, oder bereits programmierten Microcontrollern sind zwecklos → Ich "produziere" ausschliesslich für den Eigenbedarf.
Für die Funktionalität und Nachbausicherheit dieser Konstruktion kann ich keinerlei Verantwortung übernehmen. Die hier angebotenen Schaltpläne, Layouts, und der PIC-Quellcode unterliegten der Creative Commons Lizenz "CC BY-NC-SA" Eine kommerzielle Verwertung dieses Materials (oder auch von Teilen davon) ist nur mit meiner ausdrücklichen Genehmigung zulässig.
Startseite Hardware Formant Rechtliches Kontakt