
|
Ich empfinde es immer etwas störend, wenn ich durch ein Klingeln an der
Haustür aus einer konzentrierten Tätigkeit gerissen werde. Besonders
lästig und frustrierend ist es jedoch, wenn ich mich zur
Türsprechanlage begebe, und dort feststellen muß, daß der
Besucher überhaupt nicht zu mir will, sondern gleich mehrere Klingeltaster
betätigt hat, in der Hoffnung, daß irgendein Trottel einfach den
Türöffner betätigt, und ihn ins Haus lässt (aus welchen
Gründen auch immer).
Eine kurze Recherche auf der Webseite des Herstellers der hier verbauten Klingelanlage ergab, daß alle "Wohntelefone" (Bezeichnung laut Bedienungsanleitung) mit einem Zweidrahtbus miteinander (und der Klingelanlage) verbunden sind. Das müsste bedeuten, daß jegliche Betätigungen der Klingelknöpfe an jedem Wohnungsanschluß signalisiert werden, und erst das Wohntelefon enscheidet, ob daraufhin ein akustisches Signal erzeugt wird oder nicht. Damit sollten sich die unerwünschten "Mehrfachklingler" doch erkennen lassen ... |
Der "TwinBus"
|
Über den vom Hersteller der Klingelanlage "TwinBus" genannten
Zweidrahtbus, der die Komponenten der Anlage miteinander verbindet, waren nur
sehr wenig konkrete Angaben zu beschaffen. In einem herunterladbaren
"Systemhandbuch" wurde nur erwähnt, daß dieser Bus u.a.
eine Betriebsspannung von ca. 24V liefert, der Schleifenwiderstand maximal
20Ω betragen darf, und maximal 30 Stationen an jedem der maximal drei
Bussegmente angeschlossen werden dürfen. Aber Angaben über das
Verfahren, wie Daten über den Bus übertragen werden, fehlten
natürlich. Auch Recherchen in Bastlerforen ergaben fast nur (wenig
hilfreiche) Aussagen wie "Lass die Finger davon, das ist hochempfindlich.
" oder "Kauf dir lieber eine Anlage von einem anderen Hersteller.
" Nur ein Teilnehmer machte grobe Angaben zu Taktraten, schrieb aber
nichts zu verwendeter Schaltung oder Protokoll. Naja, vermutlich möchte er
seine eigenen kostenpflichtigen Platinen verkaufen ... Also blieb mir nichts
anderes übrig, als selber ein wenig "nachzuforschen" ...
|
Erste Messungen
Das Mikrocontroller-Interface
|
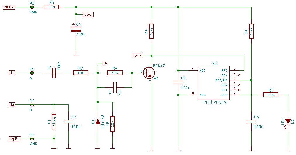
Um die Busleitungen möglichst gering zu belasten wählte ich eine
kapazitive Entkopplung beider Busleitungen (2x100nF). Damit sich die
Koppelkondensatoren auch wieder entladen können, musste ich noch einen
1MΩ Widerstand vorsehen. Ich denke, diese zusätzliche Last
sollte gering genung sein, um den Bus nicht weiter zu beeinflussen. Zur
Stromversorgung wählte ich ein separates Steckernetzteil mit etwa 5V, um die
Betriebsspannung des Busses nicht noch mit einem Spannungswandler zu belasten.
Zur Optimierung der Schaltung und der Bauteilwerte verwendete ich eine Simulation mittels ngspice, welches es u.a. erlaubt, eine Spannungsquelle mit einem vorgegebenen Signalverlauf zu simulieren. Somit konnte ich meine Schaltung gleich mit den bisher ermittelten Messdaten simulieren. |
|
Das "Erdungsproblem"
Die Signalcodierung
Die aktuelle Firmware
|
Um auch die kürzesten Impulse (28µs) der Datenübertragung
sicher erkennen zu können, sollte der entsprechende Portpin deutlich
schneller eingelesen werden. Bei der Verwendung eines Systemtakts von 4MHz
entspräche diese Zeit maximal 27 Zyklen/Instruktionen. Für die
Abhandlung eines (Port Changed-) Interrupts (incl. Einlesen der Portdaten
und Kopieren eines Timers) würden m.E. mindestens 16 Zyklen benötigt,
sodaß dem eigentlichen Programm nur noch 11 Zyklen/Instruktionen zur
Verarbeitung der gewonnenen Daten zur Verfügung stehen.
Mittels einer Zählschleife gelang es mir, Impulse in einem Interval von 7µs abzutasten, und die Länge von Pulspausen in Schritten von 11µs zu bestimmen, was ausreicht, um kurze Impulse von langen Impulsen sicher zu unterscheiden. Außerdem werden die Überläufe des "Pausenzählers" verwendet, um die Dauer der Inaktivität auf dem Bus zu bestimmen. Die gewonnenen Bitdaten werden am Ende einer Bitzelle in ein Byte eingefügt, welches am Ende eines Datenbytes (nach Prüfung des Paritiy-Bits) in einen Zwischenpuffer geschrieben wird. Am Ende des Impulspakets werden die gesammelten Daten zusammen mit der Anzahl der Bytes im Impulspaket, einem Bit für evtl. aufgetretene Parity-Fehler, und einer Zeitangabe (in 180ms-Intervalen) zur vorhergehenden Inaktivitätsdauer in einen Ringpuffer übertragen. Außerdem wird die am Microcontroller angeschlossene LED aktiviert, um zu signalisieren, daß Daten empfangen wurden. Solange sich der Bus im Ruhezustand befindet, wird der Ringpuffer auf enthaltene Daten geprüft, und ggf. vorhandene Daten in das EEPROM des Controllers geschrieben, von wo aus sie mittels eines Prommers wieder ausgelesen und weiter analysiert werden können. Die hier vorgestellte Version der Firmware stellt einen reinen Datenlogger dar, der ausschließlich Daten empfängt, und im EEPROM ablegt. Eine weitergehende Analyse der Daten findet nicht statt. Nach eingehender Analyse der mit dieser Version gewonnenen Busdaten möchte ich die Firmware so weit erweitern, daß bei einem Klingelbefehl an mein Wohntelefon geprüft wird, ob weitere Klingelsignale in den letzten Sekunden erfolgt sind oder noch folgen, und dieser Umstand entsprechend (akustisch) signalisiert wird. Dieses Signal zeigt mir dann an, ob es sinnvoll ist, mich zu Wohnungstür zu begeben, oder ich das Klingeln getrost ignorieren kann. |
Das Datenformat im EEPROM
|
Da das EEPROM des verwendeten Controllers nur 128 Byte aufnehmen kann, sind
die Daten darin als Ringpuffer strukturiert, sodaß die letzten
empfangenen Daten verfügbar sind, und ältere Daten
überschrieben werden.
|
|
|
—
|
Adresse "00" des EEPROMs enthält die Adresse des aktuellen
Anfangs der aufgezeichneten Datensätze im EEPROM. Diese Adresse
ändert sich jedesmal, wenn ein neuer Datensatz in das EEPROM geschrieben
wird, der u.U. einen älteren Datensatz überschreibt.
|
|
—
|
Jeder Datensatz beginnt mit einem Controlbyte, welches u.a. die Anzahl der
Datenbytes enthält, gefolgt von einem Wert, der die Dauer der
Inaktivität des Busses vor dem Impulspaket angibt. Danach folgen die
aufgezeichneten Datenbytes. Direkt nach dem letzten Datenbyte folgt das
Controlbyte des nächsten Datensatzes.
|
|
—
|
Die unteren 4 Bit des Controlbytes enthalten die Anzahl der Datenbytes
(Bytecount), ein gesetztes Bit in den oberen 4 Bit zeigt einen Parity-Fehler
beim Empfang der Daten an. Ist der Bytecount "0", signalisiert das
Controlbyte das Ende der aufgezeichneten Datensätze. Bei den folgenden
Daten handelt es sich in diesem Fall um ältere, ggf. unvollständige
oder überschriebene Datensätze.
|
|
—
|
Die Dauer der Bus-Inaktivität vor den aufgezeichneten Daten ist in
Schritten von ca. 180ms angegeben. Dieser Wert erlaubt eine Abschätzung,
ob zwei aufeinander folgende Datensätze ggf. in einem Zusammenhang stehen.
Ein Wert von "00" weist z.B. auf eine automatische Antwort eines
Wohntelefons auf ein Klingelsignal hin. Ein Wert zwischen "1B" und
"A6" (ca. 5-30s) könnte z.B. die Reaktion eines Bewohners sein, der
den Hörer nach einen Klingelsignal abnimmt, oder den Türöffner
betätigt. Ein Wert von "FE" oder "FF" (>45s) zeigt
an, daß wahrscheinlich kein Zusammenhang mit dem vorherigen Daten
besteht.
|
|
—
|
Die Anzahl der Datenbytes ist variabel und im Bytecount des Controlbytes am
Anfang des Datensatzes angegeben.
|
|
—
|
Überschreitet die fortlaufende EEPROM-Adresse den Wert "7F"
(Größe des EEPROM-Bereichs), beginnt sie wieder bei "01",
da die Adresse "00" des EEPROMs für die Anfangsadresse der
Datensätze benötigt wird (→ Ringpuffer).
|
|
Ein beispielhafter Dump von EEPROM-Daten ("
xx" zeigt
irrelevante Bytes an):
:00 7C 33 44 15 00 44 55 66
Das Byte " 7C" an der EEPROM-Adresse "00"
signalisiert, daß die Datensätze an der EEPROM-Adresse "7C"
beginnen, wo das erste Controlbyte (04) zu finden ist.
Das Controlbyte gibt an, daß der Datensatz vier Datenbytes enthält,
und fehlerfrei empfangen wurde. Das folgende Byte (FE) gibt die
Inaktivitätszeit vor dem Empfang der Daten an (>45s), danach folgen
die vier Datenbytes 11, 22, 33, und
44. Da die höchstmögliche EEPROM-Adresse ("7F")
überschritten wird (und EEPROM-Adresse "00" für die
Anfangsadresse der Datensätze verwendet wird), sind die letzten zwei
Datenbytes auf den EEPROM-Adressen "01" und "02" zu finden.
Den Datenbytes folgt das Controlbyte des nächsten Datensatzes
(15), welches anzeigt, daß dieser Datensatz fünf
Datenbytes enthält, und beim Empfang eine Parity-Fehler aufgetreten ist.
Die Inaktivitätszeit (00) vor dem Datenempfang beträgt
hier <180ms, was auf eine automatisch erzeugte Antwort auf das vorherige
Datenpaket hinweist. Dann folgen die fünf Datenbytes 44,
55, 66, 77, und 88. Das
folgende Controlbyte des nächsten Datensatzes ist hier 00,
was das Ende der aufgezeichneten Daten signalisiert.
|
|
Das Material
|
Das hier angebotene Material unterliegt der Creative Commons Lizenz
"CC BY-NC-SA".
|
|
|
In diesem Archiv befinden sich die
KiCad-Dateien für die
verwendete Schaltung (Schaltplan und Layout).
|
|
|
In dieser Datei befindet sich das Hexfile, welches zur Programmierung des
Microcontrollers notwendig ist.
|
|
|
In diesem Archiv befindet sich der Quellcode, um die Firmware (→Hexfile)
für den Controller herzustellen. Diese Dateien werden nur benötigt,
wenn Änderungen an der Firmware des Controllers vorgenommen werden
sollen. Zur Herstellung eines neuen Hexfiles ist die Installation des Pakets
"gputils" z.B. aus dem "Raspbian"-Repository (oder von
gputils.sourceforge.net
) notwendig.
|
|
Hinweise für Nachbauwillige
|
Wer diese Konstruktion nachbauen möchte, sollte über etwas Kenntnisse
von dem Umgang mit Mikrocontrollern verfügen.
Es handelt sich hierbei nicht um einen Bausatz, sondern eher um eine
Anregung für eigene Konstruktionen. Alles, was ich dazu anbieten kann,
befindet sich auf dieser Seite, d.h. Nachfragen nach fertigen Geräte
oder Bausätzen sind zwecklos → Ich "produziere"
ausschliesslich für den Eigenbedarf.
|
Für die Funktionalität und Nachbausicherheit dieser Konstruktion, sowie der Richtigkeit meiner Protokoll-Analyse kann ich keinerlei Verantwortung übernehmen. Ich verkaufe weder fertige aufgebaute Schaltungen, noch komplette Geräte oder Bausätze. Eine kommerzielle Verwertung des hier angebotenen Materials (Schaltpläne, Layouts, Quell- und Hexcodes) oder auch Teilen davon ist nur mit meiner ausdrücklichen Genehmigung zulässig.
Startseite Hardware Rechtliches Kontakt